智慧教育,是政府及教育主管机构主导、学校和企业共同参与构建的现代教育信息化服务体系,从智慧城市的概念及发展需求而言,智慧教育是智慧城市健康顺利发展的保障,是智慧城市发展的重中之重,智慧教育的先行,为智慧城市培养创新性人才,从而推动智慧城市建设的发展。
关键:
日期:2022-11-16
智慧教育,是政府及教育主管机构主导、学校和企业共同参与构建的现代教育信息化服务体系,从智慧城市的概念及发展需求而言,智慧教育是智慧城市健康顺利发展的保障,是智慧城市发展的重中之重,智慧教育的先行,为智慧城市培养创新性人才,从而推动智慧城市建设的发展。
随着现代信息技术的发展,国家政策的引导,提倡各学校推进智慧校园建设。和特别是“互联网+”概念的提出及逐渐成熟,再结合物联网、云计算等新兴技术,给智慧校园提供了有利的技术基础。各学校也开始重视现代化教学系统的建设。
我国在运用现代技术手段建设信息化校园的过程中,已取得了相当成效。随着现代化信息技术在各省市的不断推进,传统的教学模式已经不适应现代化的需求。采用先进的教学手段、全新的教学环境、智能化的管理方法,来提高教学效果、提高管理效率,已经成为各个学校的需求所在及发展趋势。
1、高效网络资源数量众多,设备分散,厂家繁杂,用户数量大,网络故障不能预知预判,事后排查问题困难;
2、缺少运维技术体系标准,规范和整体建设规范,影响学校的长期发育;
3、网络、主机、存储、动环虚拟化、应用等资源监控分散与独立,数据之间不能共享与联动;
4、对已处理问题及问题设备缺乏完整的记录,缺乏完整的故障处理和快速修复机制,不能形成有效的运维知识库;
5、重建设,投入大量的人力物力做信息化建设,运维投入有限;
6、对长期积累的数据整理和存储工作不完善,无法协助领导进行信息化建设科学决策。
网强网管软件集中管控交换机、服务器、数据库、业务、虚拟机集群等,一览监控提供对 IT 设备的资源管理、性能监控、故障定位、数据分析、资产管理、可视化展现等做到实时监控,将 IT 运维管理设备运行情况一览无余,构建综合 IT 运维管理平台,全面提高用户管理水平。将整个学校的网络环境进行一个全面,智能化的监控,帮助学校构建数字化的运维管理。
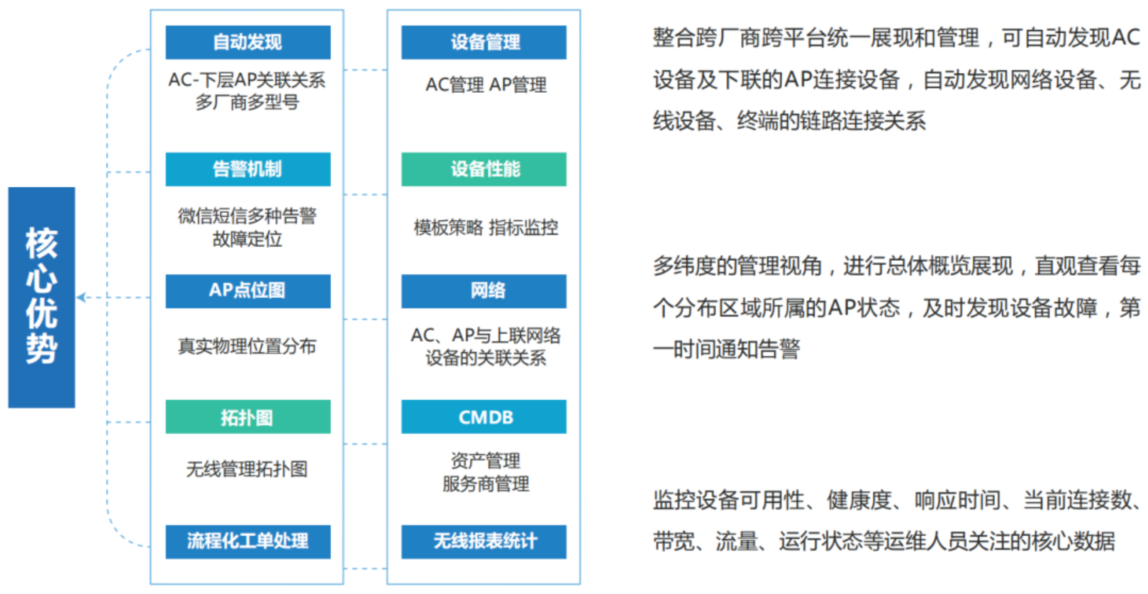
整合跨厂商跨平台的管理模式,与整体的网络环境连接的设备自动建立关联网络关系。将胖AP、瘦AP进行统一展现和管理,以全局视角帮助用户分析和管理,做好事前预警防止问题、事中根源追踪找到问题、事后分析避免问题。
面向业务服务管理层面,以业务管理为中心,通过对业务系统的下属资源、用户模拟进行三维视角的立体化监控与分析,为IT管理者提供一套简单、直观、有效的方法以掌握全局业务的运行状态和健康水平,了解动态变化趋势,快速查明问题源,降低运营风险。
分析中将提供数据报表,主要包含报表、分析、智能巡检三类报表,通过数据的整合和智能分析,我们将重要的指标项以内建的模板呈现给用户,满足运维人员不同阶段运维工作总结与汇报需求。

用户可以在任何能够登陆网强网管系统平台的终端上对机房环境,设备实时浏览和查看,并借助网强网管平台实现跨区域的统一管理和资源共享。结合机房监控需求,机房模块和网强网管系统集成后可以提供丰富的智能化应用功能,在业务拓扑中可以将机房环境对业务的影响集中表现出来,同时对机房环境的资源都可以查看其相关的参数、运行情况,真实反映了系统所处环境的状况。

可视化平台将IT大数据用更加生动、直观的形式,通过数据分析精简于形,将复杂的网络管理简洁化,从而把网络IT数据进行高效、可视化的管理。通过大屏展示来帮助运维人员对网管环境一览无余,支持各类屏幕分辨率展示,动态轮播和自定义数据呈现,方便领导视察,并体现网络运维的工作价值,是目前最受用户喜爱的可视化大屏展示平台。
实现平安校园,我们要做到以下两点:视频设备的部署和上网行为的监控,对面大范围的运维管理,采用以往的手段是及其低效和不全面的,同时加大了人工在监控中的不准确性。针对这种情况,网强系统打造视频设备管理和上网行为监控高效解决以上困扰,保障平安校园建设。
中国人民武装警察部队海警学院
上海科技大学
暨南大学
中国医学科学院医学实验动物研究所
山西经济干部管理学院
国防科技大学
蚌埠医学院
中国人民解放军防化学院虚拟化电子教室项目
宁夏建设职业技术学院
济南市技师学院
太原城市职业技术学院
广西财经学院
浙江交通技师学院
浙江省外国语学院
智能管理专家
免费体验 无需等待